Türkiye, Avrupa’nın ve stratejik ve ekonomik açıdan önemli bölgelerin kavşağındadır. Stratejik konumu göz önüne alındığında, tüketici pazarları ve kaynak ülkeler arasında bir enerji bağlantısı oluşturmaktadır.
Türk hükümeti, önümüzdeki yirmi (20) yılda enerji talebinin her yıl en az %10 oranında artacağını öngörüyor. Türkiye’nin enerji arz ve talebi arasındaki uçurum, Türkiye’nin enerji politikasını belirleyen temel unsur ve bu talep göz önüne alındığında, enerji iç ve dış politikayı etkileyen önemli bir role sahiptir. Genel olarak, hızla büyüyen bir ekonomi ülkesi ve enerji talebi göz önüne alındığında, Türkiye elektrik piyasası dünyadaki en hızlı büyüyen ülkelerden biridir.
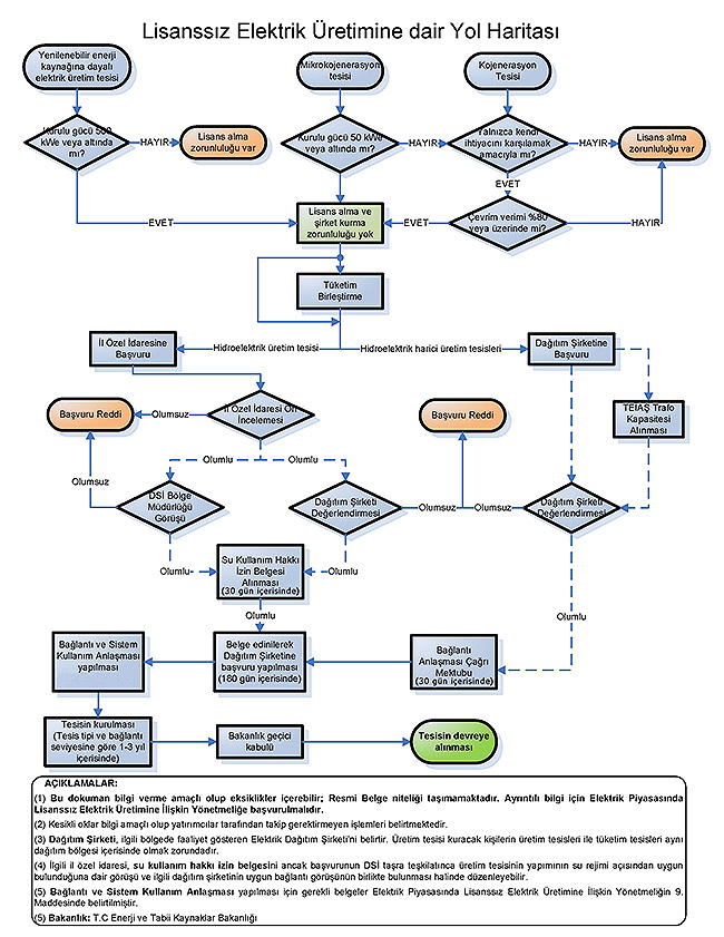
Yasal Çerçeve
Elektrik Piyasası Kanunu, Türkiye’de elektrik piyasası faaliyetleri için birincil mevzuat olup, Lisanssız rüzgar enerjisi üretimi için birincil hukuki zemindir. Lisanssız elektrik üretimi faaliyetleri, Elektrik Piyasası Kanunu’nun 14. Maddesi uyarınca düzenlenir. Bu maddeye göre, (i) maksimum bir (1) MW kurulu güce sahip rüzgâr ve güneş enerjisi kaynaklarına dayalı üretim tesisleri ve (ii) üretilen enerjinin tamamını şebekeye vermeden kullanan ve üretim ve tüketimlerini aynı yerde kullanmak, faaliyetlerini lisanssız yürütmektir.

Lisanssız rüzgar enerjisinden elektrik üretim faaliyeti için ikincil mevzuat iki bölümden oluşur: Lisanssız Elektrik Üretim Yönetmeliği ve Lisanssız Elektrik Üretimi Tebliği5. Elektrik Piyasası Kanunu’nun 14. Maddesiyle birlikte, Lisanssız Elektrik Üretim Yönetmeliği’nin 5. Maddesi ve Lisanssız Elektrik Üretimi Tebliği’nin 4. maddesinde ruhsat almak ve bir şirket kurmak için muafiyet şartlarıyla ilgili aynı şartlar öngörülmektedir. Elektrik üretir ve bu muafiyetten yararlanan üretim tesislerini listeler.
Dahası, her kişi veya tüzel kişi, bir kişi elektrik abonesiyse lisanssız bir elektrik üretim tesisi kurma hakkına sahiptir. Yukarıdaki (i) maddesinde belirtilen maksimum bir (1) MW kapasiteli tesislerin kurulmasına ilişkin olarak, her tüketim noktası başına yenilenebilir enerji kaynaklarına dayalı olarak bir (1) MW’a kadar yalnızca bir (1) üretim tesisi kurulabilir Bir elektrik abonesi tarafından temsil edilmektedir. Bununla birlikte, dağıtım sistemi alımla başa çıkmak için yeterli kapasiteye sahipse, her bir tüketim noktası için birden fazla (1) yenilenebilir enerji kaynağına dayanan üretim tesisi kurulabilir, bu durumda tüm tesislerin toplam kapasitesi bir (1) MW olmalıdır.
Lisanslı Elektrik Üretim Yönetmeliği ile ilgili dikkate alınması gereken bir diğer önemli husus da, enerji üretim ve tüketim yerlerinin aynı dağıtım bölgesinde olması gerekliliğidir.

Başvuru Prosedürü
Lisanssız elektrik üretiminin uygulama prosedürü, burada belirtilen ilgili mevzuatta belirtilmiştir. Başvuru sahipleri, Lisans Alan Tarafın Lisanslı Elektrik Üretim Yönetmeliğine ekli Lisanssız Üretim Uygulama Formunu, tesis alanının arazi tescili veya kiralama sözleşmesi, teknik bağlantı şeması ve başvuru ücretinin alınması ile birlikte doldurmaları gerekmektedir. Projeye bağlı olarak, başvuru doğrudan ilgili bölgesel dağıtım şirketine veya ilgili Organize Sanayi Bölgesi dağıtım lisansı sahibine yapılacaktır.
Durum Değerlendirmesi
İlgili mevzuatın kısa bir analizi, Türkiye’de ruhsatsız elektrik enerjisi üretimine yatırım yapan yatırımcılar tarafından karşılaşılan ve eleştirilen bazı konuların altını çizmektedir. En büyük sorunlardan biri de, yatırımcının Türkiye’de Lisanssız rüzgar enerjisi elektrik üretimi için yüksek bir talep ve bunun bağlantı olasılıklarının olmaması nedeniyle oluşan bağlantı sorunlarının arkasında yatan nedenler.
Ayrıca, bitki yerleri ve ilgili bitki bölgelerinin kullanım hakkının edinilmesi, ruhsatsız elektrik üretim sisteminde bir diğer önemli sorundur. Üretim tesisi konumları, lisanslı elektrik üretim sürecinde Enerji Piyasası Düzenleme Kurumu tarafından kamulaştırıldığından, yatırımcılar konumun veya ilgili yerin kullanım hakkının edinilmesinden endişe etmemektedir. Bununla birlikte, yatırımcılar, ruhsatsız elektrik üretim sürecinde kendi üretim tesisi konumlarını kullanma hakkını elde etmektedirler. Yukarıda belirtilenlerin sonucunda, arazilerin fiyatı, projenin finansal fizibilitesini etkileyen değerlere ulaşmaktadır.


Düşüncelerinizi Paylaşın